María Paz Cabezas1*, Alba Flechas2,3, Bruno Caracci2,4, Manuela Iweins2,5
Recibido: 14-08-2025
Aceptado: 12-09-2025
©2025 El(los) Autor(es) – Esta publicación es Órgano oficial de la Sociedad de Anestesiología de Chile
Revista Chilena de Anestesia Vol. 54 Núm. 5 pp. 558-568|https://doi.org/10.25237/revchilanestv54n5-11
PDF|ePub|RIS
Ultrasound-guided regional anesthesia techniques as an alternative to epidural in pediatric thoracic surgery: A narrative literature review
Abstract
Postoperative pain management in pediatric thoracic surgery remains a clinical challenge due to the limitations and risks of thoracic epidural analgesia, traditionally considered the gold standard. This narrative review evaluated alternative regional anesthesia techniques, analyzing 39 relevant articles from a comprehensive search. A growing trend was observed in the use of erector spinae plane block (ESPB) and paravertebral block (PVB) in procedures such as thoracotomies, sternotomies, scoliosis correction, and pectus excavatum repair. ESPB stood out as a safe, effective, and versatile technique, associated with reduced opioid use, fewer adverse effects, and better control of acute pain. Its integration into Enhanced Recovery After Surgery (ERAS) protocols and the usefulness of ultrasound guidance to improve performance were also highlighted. Despite methodological limitations, such as the lack of randomized pediatric trials, ESPB emerges as a promising alternative in pediatric regional anesthesia.
Resumen
El manejo del dolor posoperatorio en cirugía torácica pediátrica sigue siendo un desafío clínico, debido a las limitaciones y riesgos de la analgesia peridural torácica, tradicionalmente considerada el estándar de oro. Esta revisión narrativa evaluó técnicas alternativas de anestesia regional, analizando 39 artículos relevantes tras una búsqueda exhaustiva. Se observó una tendencia creciente hacia el uso del bloqueo del plano del erector de la espina (ESPB) y el bloqueo paravertebral (PVB) en procedimientos como toracotomías, esternotomías, corrección de escoliosis y reparación de pectus excavatum. El ESPB se destacó como una técnica segura, eficaz y versátil, asociada a menor uso de opioides, menos efectos adversos y mejor control del dolor agudo. También, se mencionó su integración en protocolos ERAS y la utilidad del ultrasonido para mejorar su ejecución. A pesar de las limitaciones metodológicas, como la falta de ensayos aleatorizados pediátricos, el ESPB surge como alternativa prometedora en anestesia regional pediátrica.
-
Introducción
El manejo del dolor posoperatorio en cirugía torácica pediátrica representa un desafío clínico, determinado por factores anatómicos, fisiológicos y emocionales propios de la población infantil, así como por la intensidad del dolor generado por procedimientos como la toracotomía o la cirugía video asistida. El control inadecuado del dolor interfiere con la mecánica respiratoria, dificulta el aclaramiento de secreciones y aumenta la incidencia de complicaciones posoperatorias, tales como atelectasias, neumonía, hipoventilación y retardo en la recuperación funcional[1]. A ello se suman consecuencias como el dolor persistente o la sensibilización central, lo que refuerza la necesidad de estrategias analgésicas eficaces y seguras.
La analgesia epidural torácica es considerada el estándar de oro para el manejo del dolor en cirugías torácicas mayores, por su capacidad de proporcionar analgesia continua, segmentaria y eficaz en estructuras somáticas y viscerales, particularmente en pacientes adultos. No obstante, su aplicación en población pediátrica enfrenta limitaciones clínicas y técnicas relevantes. Entre ellas, destacan las particularidades anatómicas infantiles, como un espacio epidural más estrecho y una menor distancia piel-epidural, que dificultan la identificación del espacio correcto y aumentan el riesgo de punción dural accidental, inyección intravascular o bloqueo espinal total[2]. A esto se suma la inestabilidad en la fijación del catéter, especialmente en lactantes, donde actualmente se recomienda su tunelización subcutánea para mejorar la estabilidad y reducir el riesgo de infección[3],[4]. Además, este tipo de analgesia exige monitoreo continuo en unidades de cuidado intermedio o intensivo, debido al potencial de eventos adversos como hipotensión secundaria al bloqueo simpático, bloqueo motor no deseado que interfiera con la movilización posoperatoria, retención urinaria, náuseas, vómitos, prurito, y complicaciones más graves como hematomas epidurales o infecciones neuraxiales, en especial en pacientes inmunocomprometidos u oncológicos[5],[6].
Debido a esto, se ha producido un cambio progresivo hacia el uso de técnicas regionales periféricas ecoguiadas, en particular los bloqueos interfasciales torácicos, que ofrecen una alternativa segura, reproducible y clínicamente efectiva en pediatría[2]. Entre ellos se incluyen el bloqueo del plano del músculo erector de la espina (ESPB), el bloqueo paravertebral torácico (PVB), el bloqueo del plano del serrato anterior (SAPB) y los bloqueos intercostales multisegmentarios[7]. En este contexto, se ha consolidado el paradigma de la analgesia multimodal, promovido activamente por guías clínicas como PROSPECT (Procedure-Specific Postoperative Pain Management) y Enhanced Recovery After Surgery (ERAS), las cuales recomiendan combinar bloqueos periféricos con fármacos no opioides con mecanismos de acción complementarios, con el fin de potenciar el efecto analgésico, reducir la exposición a opioides, y mejorar la recuperación funcional[8],[9].
Dentro del enfoque multimodal de los programas de Recuperación Mejorada Tras Cirugía (ERAS), se ha promovido la integración de bloqueos regionales periféricos ecoguiados, en conjunto con adyuvantes farmacológicos no opioides. El uso de antiinflamatorios no esteroidales, paracetamol y corticosteroides como la dexametasona ha demostrado mejorar el control del dolor y reducir eventos adversos posoperatorios como náuseas o vómitos[7],[10]. Asimismo, agentes como la ketamina en dosis subanestésicas y la dexmedetomidina han sido utilizados como coadyuvantes intraoperatorios con resultados favorables en analgesia torácica pediátrica, especialmente en cirugía videoasistida (VATS)[11]. Aunque otras sustancias como la metadona, la lidocaína intravenosa o el sulfato de magnesio han sido exploradas en contextos específicos, su uso permanece limitado a protocolos individualizados, con recomendaciones más conservadoras en menores de un año[6],[12].
El objetivo de esta revisión narrativa fue explorar y sintetizar la evidencia disponible sobre el uso de bloqueos regionales guiados por ecografía, alternativa a la epidural en el contexto de cirugía torácica pediátrica no cardíaca, con énfasis en el bloqueo del plano del músculo erector de la espina (ESPB). Se analizaron su eficacia analgésica, aplicabilidad clínica, ventajas comparativas frente a otras técnicas y limitaciones metodológicas reportadas en estudios recientes, considerando distintos subgrupos etarios y tipos de procedimientos quirúrgicos. Esta revisión también buscó aportar recomendaciones orientadas a la práctica clínica y sugirió líneas de investigación futuras en anestesia regional pediátrica.
-
Materiales y Métodos
-
Diseño del estudio
Se realizó una revisión narrativa de la literatura científica con el objetivo de explorar técnicas de analgesia regional alternativas a la epidural en el contexto de la cirugía torácica pediátrica. El enfoque metodológico consistió en identificar evidencia relevante respecto a la eficacia, seguridad y aplicabilidad clínica de dichas técnicas en la población infantil, sin realizar intervenciones clínicas directas. Se realizó un análisis cualitativo mediante una síntesis narrativa de los hallazgos extraídos de
los estudios seleccionados, considerando su contexto clínico, población objetivo y tipo de técnica anestésica.
-
Estrategia de búsqueda
Se realizó una búsqueda de la literatura en inglés y español en las siguientes bases de datos: PubMed, Wiley Online Library, Taylor & Francis y la Biblioteca Nacional de Medicina de los Estados Unidos (NLM). Se utilizó una estrategia de búsqueda predeterminada utilizando descriptores DeCS y MeSH combinados mediante operadores booleanos (Tabla 1). Empleamos combinaciones de palabras clave relacionadas con analgesia posoperatoria pediátrica, bloqueos regionales, cirugía torácica, y técnicas anestésicas multimodales. Como parte de esta búsqueda, identificamos 39 artículos científicos que abordaban directa o indirectamente el objetivo de estudio. Los estudios seleccionados fueron revisados por los autores para determinar su relevancia según criterios de inclusión y exclusión preestablecidos.
-
Criterios de inclusión y exclusión
Los criterios fueron establecidos para asegurar la pertinencia clínica y metodológica de los estudios seleccionados, priorizando literatura reciente, accesible y de alta calidad metodológica en el contexto de la analgesia regional pediátrica. Se delimitaron criterios específicos para enfocar la revisión en intervenciones con aplicabilidad práctica en cirugía torácica infantil, excluyendo trabajos con limitaciones de acceso, validez o extrapolación directa al grupo etario de interés.
-
Criterios de inclusión
• Estudios clínicos que aborden técnicas de analgesia regional (ESPB, PVB, epidural torácica) con aplicabilidad en cirugía torácica pediátrica.
• Investigaciones con población pediátrica (0 a 18 años) o adultos cuando la evidencia sea extrapolable o relevante para el contexto quirúrgico pediátrico.
• Publicaciones en inglés o español, con acceso completo al texto a través de bases biomédicas reconocidas (PubMed, ScienceDirect, Wiley, Springer, etc.).
• Estudios publicados entre 2012 y 2024, considerando algunos artículos previos cuando tienen valor fundacional o clínico comprobado.
• Diseños metodológicos que incluyan: ensayos clínicos aleatorizados (ECA), estudios observacionales (prospectivos o retrospectivos), revisiones sistemáticas o narrativas clínicas, estudios cadavéricos y estudios de imagen con relevancia anatómica.
• Trabajos evaluados por consenso entre los autores, según su pertinencia clínica, calidad metodológica explícita y aporte al análisis crítico-comparativo.
-
Criterios de exclusión
• Estudios sin aplicación clínica o que se enfoquen exclusivamente en otros tipos de cirugía no torácica sin posibilidad de extrapolación.
• Publicaciones duplicadas, comentarios editoriales, cartas al editor o sin revisión por pares.
• Estudios sin acceso completo al texto o con deficiencias metodológicas manifiestas (muestra no definida, falta de resultados, sesgo no controlado).
• Investigaciones centradas en técnicas de anestesia regional distintas al ESPB, PVB o epidural, sin conexión con el objetivo del estudio.
Tabla 1. Estrategia de búsqueda: descriptores y operadores booleanos
| Fuente/Base de datos | Descriptores DeCS/MeSH | Operadores booleanos |
| PubMed | Thoracic surgery; Pediatric; Regional anesthesia | Thoracic surgery AND Pediatric AND Regional anesthesia |
| Springer | Paravertebral block; Erector spinae plane block | Paravertebral OR Erector spinae plane block AND Children |
| Wiley Library | Paravertebral block; Erector spinae plane block | Erector spinae plane block blocks AND Children |
| Biblioteca Nacional de Medicina (NLM) | Postoperative pain; Anesthesia alternatives; Ultrasound-guided nerve blocks; Children | Postoperative pain AND Anesthesia alternatives AND Ultrasound-guided nerve blocks |
Nota: Se utilizaron combinaciones de términos en inglés, ya que las bases consultadas son en su mayoría de cobertura internacional. Se priorizó terminología MeSH para asegurar precisión semántica. Fuente: Elaboración propia, 2025.
Resultados
-
Proceso de selección y características de los estudios incluidos
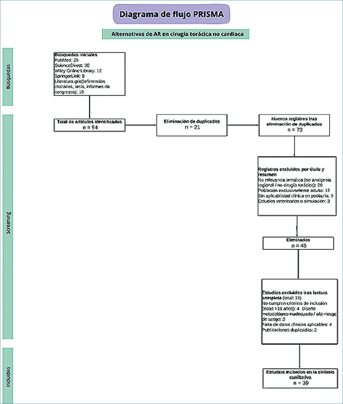
La selección de los estudios se desarrolló en tres fases: evaluación por título y resumen, revisión a texto completo y análisis cualitativo. En primer lugar, se identificaron 94 estudios a través de búsquedas en bases de datos científicas reconocidas (PubMed, Springer, Wiley, Biblioteca Nacional de Medicina), utilizando descriptores MeSH en inglés y operadores booleanos. Tras eliminar duplicados, se evaluaron 73 registros por título y resumen. Se incluyeron estudios publicados entre 2012 y 2024, priorizando aquellos de los últimos 10 años, con excepción de literatura anterior relevante por su valor clínico o conceptual. Se seleccionaron estudios con población pediátrica (menores de 18 años), aunque también se consideraron investigaciones en adultos si su contenido aportaba a la comprensión anatómica o técnica del ESPB en niños (e.g., estudios cadavéricos o por RMN).
La calidad metodológica se valoró utilizando criterios explícitos: diseño del estudio (preferencia por ECA y estudios prospectivos), validez interna, aplicabilidad clínica y bajo riesgo de sesgo. Esta evaluación se realizó por consenso entre los autores, mediante lectura completa de los textos. Se excluyeron artículos sin acceso completo, con duplicación de información o cuya extrapolación a contexto pediátrico no resultara pertinente.
En total, se incluyeron 39 estudios. La síntesis narrativa de resultados se encuentra en la Tabla 2, mientras que el proceso de selección se presenta en el diagrama de flujo (Figura 1), como recomendación metodológica para aportar transparencia, aun cuando esta revisión no es sistemática en sentido estricto.
El análisis fue de tipo cualitativo, mediante una matriz narrativa orientada a identificar patrones, ventajas clínicas, limitaciones técnicas, aplicabilidad por grupo etario y comparabilidad entre técnicas de analgesia regional en cirugía torácica pediátrica. El bloqueo paravertebral, el bloqueo del plano del músculo erector de la espina (ESPB) y los bloqueos intercostales multisegmentarios.
Tabla 2. Síntesis narrativa de resultados
| n | Autor(es) | Año | Técnica estudiada | Tipo de estudio | Población (n, edad) | Hallazgos principales |
| 1 | Muñoz et al. | 2017 | ESPB | Serie de casos | n = 1, 13 años | Cobertura analgésica eficaz sin eventos adversos (oncológica torácica) |
| 2 | Singh et al. | 2022 | ESPB vs Epidural | ECA | n = 40, > 5 años | ESPB comparable a epidural, menor incidencia de complicaciones |
| 3 | Chow et al. | 2022 | Epidural torácica | Revisión clínica | General pediátrica | Las guías PROSPECT ya no recomiendan epidural como 1ra elección |
| 4 | Marshall &
McLaughlin |
2020 | Dolor torácico pediátrico | Revisión clínica | General | Dolor mal controlado aumenta complicaciones respiratorias |
| 5 | Forero et al. | 2016 | ESPB | Estudio clínico | Adultos | Describen técnica ESPB con difusión segura de anestésico |
| 6 | Bryskin et al. | 2017 | Bloqueo paraespinal | Estudio prospectivo | Nuss pediátrico | Nueva alternativa guiada por US con buenos resultados |
| 7 | Macaire et al. | 2020 | ESPB bilateral | ECA doble ciego | Pediátricos cirugía cardíaca | Mejora la analgesia y reduce opioides post esternotomía |
| 8 | Ciftci & Ekinci | 2020 | ESPB | Serie de caso | n = 1, 6 años | Procedimiento torácico con ESPB preventivo exitoso |
| 9 | Schwartzmann et al. | 2020 | ESPB | Estudio por RMN | Adultos | Difusión del anestésico en planos musculares y paravertebral |
| 10 | Schoenfeldt et al. | 2019 | ESPB | Estudio cadavérico | Adultos | Confirma mecanismo de difusión posterior y lateral |
| 11 | Govender et al. | 2020 | ESPB | Cadavérico neonatal | Neonatos | Valida seguridad del ESPB en recién nacidos |
| 12 | Ivanusic et al. | 2018 | ESPB | Cadavérico | Adultos | Demuestra potencial extensión hacia raíz nerviosa dorsal |
| 13 | Mossetti & Ivani | 2012 | AR pediátrica | Revisión narrativa | General | Abordan controversias técnicas en AR pediátrica |
| 14 | Lucente et al. | 2022 | ESPB | Revisión narrativa | Pediátrica | Amplia revisión de indicaciones, niveles y seguridad en niños |
| 15 | Aksu & Gurkan | 2019 | ESPB | Retrospectivo | Pediátrica | Define niveles, edad y tipos quirúrgicos comunes para ESPB |
ESPB: Bloqueo del plano del erector de la espina; ECA: Ensayo Clínico Aleatorizado; US: Ultrasonido; AR: Anestesia Regional; RNM: Resonancia Nuclear Magnética. Fuente: Elaboración propia, 2025.
A partir del análisis narrativo, se identificaron 3 técnicas principales: el bloqueo paravertebral (PVB), el bloqueo del plano del músculo erector de la espina (ESPB) y los bloqueos intercostales multisegmentarios, debido a su aplicabilidad clínica en población pediátrica. Los estudios publicados sugieren una clara tendencia hacia la adopción de nuevas estrategias analgésicas, impulsada por las complejidades y limitaciones inherentes a la analgesia epidural en esta población vulnerable, enfatizando que la anestesia torácica pediátrica enfrenta retos únicos que justifican el interés creciente en enfoques alternativos[3],[4]. Si bien tanto el PVB como el ESPB han demostrado eficacia clínica en pediatría, su aplicabilidad varía significativamente según la edad del paciente y el tipo de cirugía. El PVB, por su proximidad al espacio pleural y a estructuras neurovasculares, exige mayor destreza técnica y vigilancia, siendo preferido en niños mayores y en toracotomías abiertas, donde se requiere una analgesia más profunda y extensa[13]. En cambio, el ESPB presenta ventajas considerables en lactantes y preescolares, dado su bajo riesgo de neumotórax, la menor profundidad anatómica y su ejecución más sencilla bajo guía ecográfica[14],[15].
En el contexto de las VATS, el ESPB ha demostrado un rendimiento comparable o incluso superior al de la epidural torácica, al reducir significativamente el uso de opioides y facilitar la movilización precoz[16],[17]. No obstante, en procedimientos torácicos abiertos mayores, el PVB aún mantiene un rol relevante debido a su mayor densidad analgésica y duración de efecto[13],[18]. En pacientes pediátricos sometidos a cirugía de escoliosis y esternotomías medias, se ha observado que el uso de catéteres bilaterales de ESPB proporciona un control adecuado del dolor posoperatorio, con menor incidencia de efectos adversos que la analgesia epidural[19],[20]. Asimismo, su aplicación en trasplante hepático y cirugía de cadera ha demostrado ser segura y efectiva, extendiendo su utilidad más allá del ámbito torácico[21],[22].
Por otro lado, algunos autores advierten que, pese a sus ventajas técnicas, el ESPB podría no alcanzar una cobertura analgésica tan densa como el PVB en todos los casos, especialmente en cirugías de mayor complejidad o con compromiso multisegmentario[18]. En estos escenarios, la elección debe guiarse por la experiencia del operador, las características del paciente y la disponibilidad de monitoreo posoperatorio. Es necesario subrayar que tanto el ESPB como el PVB deben ser evaluados críticamente en el marco de estudios comparativos bien diseñados. Si bien los resultados preliminares son prometedores, la falta de ensayos clínicos aleatorizados con tamaños muestrales robustos en pediatría limita aún su estandarización[13],[23]. La implementación de estas técnicas dentro de protocolos multimodales, como los propuestos por programas de ERAS, podría optimizar sus beneficios clínicos y funcionales[24],[25].

Figura 1. Diagrama de flujo PRISMA. Fuente: Elaboración propia basada en la metodología PRISMA, 2025.
El control inadecuado del dolor posoperatorio en cirugía torácica pediátrica puede desencadenar consecuencias clínicas adversas. Según Marshall y McLaughlin[1], un mal manejo del dolor se traduce en compromiso respiratorio, dificultad para la eliminación de secreciones y un aumento en las complicaciones pulmonares. En este sentido, el uso de técnicas que modulen adecuadamente la respuesta al estrés quirúrgico, como sostiene Wolf[26], es esencial para optimizar el resultado clínico. Además, Feray et al.[8], resaltan que las guías clínicas actuales privilegian el uso de bloqueos regionales dentro de protocolos multimodales de analgesia. Entre las técnicas emergentes, el bloqueo del plano del músculo erector de la espina (ESPB) ha demostrado ser una herramienta útil para el manejo del dolor torácico neuropático, tal como lo señala Crellin et al.[27]. Esta técnica también ha sido validada para el control del dolor posoperatorio en múltiples contextos pediátricos, como se describe en el estudio de Urits et al.[28].
-
Abordajes ecográficos del ESPB en pediatría
El ESPB puede realizarse mediante diferentes abordajes anatómicos según el nivel y la orientación deseada. El beneficio del ESPB ha sido particularmente notable en la reducción del uso de opioides, lo cual ha sido confirmado por Forero et al.[9], mediante un metaanálisis en adultos. Sin embargo, aún persiste la necesidad de ensayos clínicos aleatorizados en niños especialmente en procedimientos videoasistidos[18]. También, se reconoce la importancia de evaluar el impacto de estas técnicas en los resultados clínicos a largo plazo, como subraya Khidr et al.[23].
Estudios cadavéricos han sido fundamentales para comprender la extensión y mecanismo de acción del ESPB. Investigaciones realizadas por Ivanusic et al.[29] y Schoenfeldt et al.[30], demostraron que el anestésico local puede difundirse ampliamente en el plano interfascial, alcanzando raíces dorsales y estructuras paravertebrales, lo que explicaría su efectividad multisegmentaria. Estos hallazgos han sido corroborados también mediante imágenes por resonancia magnética y estudios clínicos.
En relación con la recuperación posoperatoria, Nachiyunde y Lam[31], señalan que los bloqueos regionales efectivos, como el ESPB, contribuyen significativamente a una movilización precoz, reduciendo complicaciones respiratorias y mejorando los desenlaces funcionales. En esa misma línea, Rawal[32], sostiene que las estrategias de analgesia modernas deben enfocarse en minimizar efectos adversos y potenciar la recuperación integral del paciente pediátrico. Además, el uso del ESPB en el marco de protocolos de (ERAS) ha sido explorado en intervenciones car- diotorácicas, con resultados prometedores. Algunos estudios sugieren que la integración de bloqueos interfasciales, como el ESPB, permite reducir el tiempo de estancia hospitalaria y optimiza la analgesia sin comprometer la movilidad ni la función respiratoria, aspectos cruciales en la población pediátrica[25]. Esta evidencia apoya su aplicación no solo en cirugía torácica, sino también en procedimientos extracavitarios complejos donde se busca minimizar los efectos secundarios de los opioides (Tabla 3).
Finalmente, la técnica bilateral del ESPB ha sido implementada con éxito en procedimientos pediátricos complejos como esternotomías y cirugías de escoliosis, evidenciando su versatilidad y seguridad en pacientes de menor edad, reportando una reducción significativa del dolor posoperatorio y del consumo de opioides cuando se emplea esta modalidad, incluso en contextos de cirugía cardíaca con esternotomía media. Estos resultados han motivado una creciente inclusión del ESPB bilateral en protocolos perioperatorios avanzados, lo que confirma su valor como herramienta analgésica moderna y adaptable a diversas anatomías pediátricas[19],[20] (Figuras 2, 3, 4).
Tabla 3. Comparación entre técnicas de analgesia regional en cirugía torácica pediátrica
| Técnica | Ventajas clínicas | Limitaciones / Desventajas | Referencias |
| ESPB | – Técnica eco guiada segura, fácil de reproducir – Difusión de bloqueo somático cráneo-caudal en el plano fascial; multi-segmentaria pero más variable
– Reducción en consumo de opioides en postoperatorio – Menor incidencia de bloqueo motor o complicaciones mayores – Aplicación versátil en cirugía torácica, cardíaca, ortopédica y hepática |
-Duración limitada con dosis única
– Evidencia clínica aún emergente en lactantes y neonatos – Requiere mayor validación en ensayos controlados – Eficacia visceral clínica es menos reproducible – Riesgo moderado de absorción sistémica (alcanza peak plasmático de forma más temprana |
[5] (Muñoz), [10] (Singh), [15] (Aksu), [17] (Lucente), [20] (Kaushal), [21] (Moore), [22] (Abduallah), [35] (Macaire), [36] (Schwartzmann), [34] (Govender) |
| PVB | – Bloqueo somático efectivo unilateral bien delimitado
– Adecuado bloqueo visceral si el anestésico local alcanza espacio paravertebral – Alternativa válida cuando no se puede usar epidural – Eficacia demostrada en toracotomías pediátricas |
– Mayor riesgo de punción pleural si no es eco guiado
– Técnica técnicamente más exigente y sensible al operador – Menor versatilidad en cirugías fuera del tórax – Riesgo moderado de absorción sistémica |
[2] (Helander), [13] (Mossetti), [29] (Aziz) |
| Epidural torácica | – Analgesia continua eficaz en cirugías mayores
– Disminuye respuesta simpática y estrés quirúrgico – Amplia experiencia clínica en adultos – Control somático y visceral fiable – Riesgo bajo de toxicidad sistémica |
– Técnica más invasiva y difícil en niños pequeños
– Riesgo de bloqueo motor, hipotensión y retención urinaria – Requiere monitoreo estrecho y alta experticia anestésica |
[3] (Vas), [4] (Kumar), [6] (Gonzalez), [32] (Rawal) |
ESPB: Bloqueo del plano del músculo erector de la espina; PVB: Bloqueo paravertebral torácico; ECA: Ensayo Clínico Aleatorizado. Fuente: Elaboración propia, 2025.


Figura 2. Dermatomas, miotomas y osteotomas en bloqueo epidural torácico.Fuente: Elaboración propia, 2025.
Figura 3. Dermatomas, miotomas y osteotomas en bloqueo paravertebral.
-
Discusión
-
Análisis comparativo según edad pediátrica y tipo de cirugía
El presente análisis de los estudios revisados permiten establecer un contraste clínico entre las técnicas de analgesia regional, especialmente entre el PVB y el ESPB, ambas técnicas constituyen alternativas válidas frente a la analgesia epidural en cirugía torácica pediátrica. La elección entre ambas técnicas debe considerar la edad del paciente, el tipo de procedimiento y la experiencia del equipo anestesiológico.

Figura 4. Dermatomas, miotomas y osteotomas en bloqueo erector de la espina.
El PVB ha sido más utilizado en niños mayores, especialmente en toracotomías abiertas, con resultados efectivos pero con mayor riesgo de complicaciones si no se emplea guía ecográfica[5],[33]. En cambio, el ESPB ha mostrado una mayor seguridad en rangos etarios más amplios, incluidos lactantes, gracias a su menor profundidad anatómica y facilidad técnica[14],[15],[27].
En VATS, donde se requiere una analgesia eficaz pero menos invasiva, el ESPB ha demostrado resultados comparables o superiores a la epidural, con menor uso de opioides y mejor tolerancia[10],[16],[17]. Por otro lado, su aplicación bilateral ha sido efectiva en cirugías complejas como escoliosis[19] esternotomía media y trasplante hepático[20],[21] ampliando su utilidad más allá del tórax. En pacientes pediátricos, la menor resistencia fascial, el menor grosor muscular y la cercanía de las estructuras neurales facilitan una difusión cráneo-caudal más extensa e incluso la llegada del anestésico local al espacio paravertebral con volúmenes reducidos en relación al peso. En adultos, la mayor densidad muscular y la firmeza del tejido conectivo limitan la propagación, haciendo necesario utilizar volúmenes más altos para lograr un efecto similar. Esta diferencia anatómica se suma a una marcada variabilidad en la dosis requerida, influida por el sitio de punción, el volumen administrado y las características individuales de cada paciente, lo que obliga a calcular la administración en mg/kg, emplear el menor volumen eficaz y respetar los límites máximos para minimizar el riesgo de toxicidad sistémica. Por tanto, la elección de técnica debe considerar la edad del paciente, dosis requerida, tipo de cirugía y la experiencia clínica del equipo, reconociendo que aún se necesitan ensayos clínicos más robustos para definir indicaciones precisas por subgrupo pediátrico[13],[18].
Por consiguiente, la revisión de la literatura sugiere una transición progresiva hacia el uso de técnicas regionales guiadas por ultrasonido, con el ESPB como una alternativa prometedora a la analgesia epidural en cirugía torácica pediátrica. Macaire et al.[29], reportaron que los bloqueos bilaterales del plano erector de la columna guiados por ecografía mediante bolo intermitente programado mejoran la analgesia posoperatoria y reducen el consumo de opioides en cirugía cardíaca pediátrica abierta.
Estas orientaciones están en concordancia con el objetivo del presente estudio y con el desarrollo de prácticas anestésicas más seguras y eficaces en pediatría (Tabla 4). Sin embargo, Govender et al.[34], enfatizan que la evidencia en menores de 2 años sigue siendo limitada, ya que la mayoría de los estudios excluyen esta población o incluyen pocos casos clínicos. Macaire et al.[35], también destacan que el mecanismo de acción del ESPB continúa en estudio, respaldado por investigaciones con resonancia magnética que han permitido visualizar la dispersión del anestésico en pacientes reales, y por estudios cadavéricos que han confirmado la difusión hacia estructuras paravertebrales[36].
En cuanto a eficacia clínica, Schwartzmann et al.[37], demostraron en un ensayo aleatorizado doble ciego que el ESPB bilateral, administrado en bolos intermitentes programados, mejora el control del dolor posoperatorio y reduce el uso de opioides en cirugía cardíaca pediátrica. Asimismo, la técnica descrita por Bryskin et al.[38], en pacientes pediátricos sometidos al procedimiento de Nuss, evidencia una alternativa extratorácica segura y eficaz para el manejo analgésico perioperatorio. Incluso su uso preventivo en cirugía torácica ha sido reportado con buenos resultados en niños pequeños[39]. Se refuerza que tanto el ESPB como el PVB deben considerarse dentro de un enfoque multimodal individualizado, basado en la edad pediátrica, el tipo de cirugía y la experticia del equipo anestesiológico. Esta perspectiva clínica y basada en evidencia contribuye a guiar decisiones anestésicas más seguras en población infantil, anticipando futuras líneas de investigación y refinamiento técnico en analgesia regional pediátrica.
-
Limitaciones del estudio
En concordancia con el objetivo del presente estudio y con el desarrollo de prácticas anestésicas más seguras y eficaces en pediatría, es fundamental reconocer las limitaciones metodológicas de esta revisión, como su diseño narrativo, la heterogeneidad de los estudios incluidos y los bajos tamaños muestrales de muchas publicaciones, lo que restringe la generalización de los hallazgos. Sumado a que la mayoría de los estudios revisados son observacionales, lo cual condiciona el nivel de evidencia disponible. Finalmente, la evidencia en menores de 2 años sigue siendo limitada, dado que la mayoría de los estudios excluyen esta población o incluyen escasos casos clínicos[34],[35].
Otro aspecto a considerar, es la posible variabilidad en la ejecución técnicas regionales entre operadores, especialmente en contextos pediátricos donde la anatomía es más delicada y la experiencia con bloqueos interfasciales puede ser limitada. Esta variabilidad puede influir directamente en la eficacia analgésica reportada, dificultando la comparación entre estudios. Además, no todos los trabajos incluidos detallan claramente el nivel vertebral de aplicación, la dosis utilizada o el volumen del anestésico, lo que impide establecer parámetros uniformes para su implementación clínica.
Tabla 4. Puntos clave para la práctica clínica y la investigación
| Aspecto clave | ESPB | PVB |
| Seguridad en menores de 2 años | Técnica emergente, evidencia aún limitada | Menor uso en lactantes, requiere alta experticia |
| Requiere guía ecográfica | Sí, mejora seguridad y precisión | Sí, imprescindible para reducir riesgo de punción |
| Complejidad técnica | Técnica más simple y reproducible | Mayor sensibilidad a la experiencia del operador |
| Cirugías aplicables | VATS, esternotomías, pectus, trasplante, ortopedia | Toracotomías abiertas, cirugías mayores torácicas |
| Tipo de evidencia disponible | Mayoría estudios observacionales y series de caso | Mayor experiencia acumulada en pediatría |
| Ventaja destacada | Menor uso de opioides y versatilidad | Mayor densidad analgésica en cirugía torácica abierta |
| Líneas de investigación necesarias | ECA en menores de 2 años, evaluación funcional | Evaluación comparativa con ESPB y seguimiento a largo plazo |
PVB: Bloqueo paravertebral torácico; ESPB: Bloqueo del plano del músculo erector de la espina; ECA: Ensayo Clínico Aleatorizado; VATS: Cirugía Toracoscópica Asistida por Video. Fuente: Elaboración propia, 2025.
-
Aspectos a futuro
A partir de lo expuesto, se podrían añadir líneas de investigación específicas para evaluar seguridad farmacológica (límites de dosis en mg/kg, toxicidad sistémica) y estudios de costo-efectividad. Se recomienda avanzar hacia estudios clínicos controlados y multicéntricos que permitan evaluar de forma estandarizada la eficacia y seguridad del ESPB y PVB en subgrupos pediátricos específicos. Es necesario establecer comparaciones directas entre técnicas, así como investigar su impacto en desenlaces a largo plazo como funcionalidad, consumo de opioides, reincidencia de dolor y calidad de vida. También, se sugiere estudiar su aplicabilidad en cirugías extracavitarias y su integración sistemática en programas ERAS pediátricos. La validación de estas técnicas en lactantes y recién nacidos debe ser priorizada en futuras investigaciones.
En paralelo, sería valioso desarrollar protocolos de entrenamiento estandarizados para anestesiólogos en formación, enfocados específicamente en la ejecución segura y eficaz del ESPB en pacientes pediátricos. La incorporación de simuladores anatómicos y herramientas de ecografía didáctica podría mejorar la curva de aprendizaje y reducir la variabilidad técnica, optimizando así los resultados clínicos y fortaleciendo la base de evidencia disponible.
En este contexto, la crio ablación de nervios intercostales aparece como una alternativa analgésica en la reparación mínimamente invasiva del pectus excavatum, con beneficios potenciales sobre estancia hospitalaria y reducción de opioides. En paralelo al realizar esta técnica se realiza un bloqueo intercostal o un ESPB para controlar el dolor inflamatorio inicial. La literatura reciente indica que puede disminuir la estancia hospitalaria y el consumo de opioides, ofreciendo un nivel de analgesia similar o superior al de la peridural, con menor frecuencia de efectos adversos como hipotensión o retención urinaria. La confirmación de estos resultados mediante ensayos clínicos, junto con la estandarización del nivel de bloqueo y la duración del efecto, permitirá definir su rol en esquemas multimodales y valorar su inclusión en protocolos ERAS pediátricos[40].
-
Conclusiones
Actualmente, no existe una técnica de analgesia regional definida como estándar de oro para la cirugía torácica pediátrica. Esta revisión narrativa confirma que tanto el ESPB como el PVB son alternativas válidas frente a la analgesia epidural, cada una con ventajas y limitaciones según el tipo de cirugía y grupo etario.
La evidencia revisada posiciona al ESPB como la opción más segura, versátil y técnicamente reproducible, especialmente en VATS, esternotomías, corrección de pectus y trasplante hepático, donde ha demostrado reducir el uso de opioides y facilitar la movilización precoz. Las dosis más reportadas oscilan entre 0,3 y 0,5 ml/kg de anestésico local por nivel, administradas como bolo único o en bolos intermitentes bajo guía ecográfica. El PVB mantiene utilidad en toracotomías abiertas por su mayor densidad analgésica, aunque exige alta experticia y un monitoreo posoperatorio más riguroso.
A pesar de sus beneficios clínicos, la evidencia actual presenta limitaciones importantes: predominan los estudios observacionales, existe heterogeneidad metodológica y aún se requiere mayor investigación en lactantes y neonatos.
Se recomienda:
• Avanzar hacia estudios controlados multicéntricos en subgrupos pediátricos.
• Establecer comparaciones estandarizadas entre técnicas.
• Evaluar desenlaces a largo plazo como funcionalidad, calidad de vida y consumo de opioides.
Agradecimiento: Agradezco especialmente a la Dra. Ignasia Becerra por su valiosa colaboración en la elaboración de las figuras incluidas en este trabajo, cuyo aporte visual enriqueció y complementó de manera significativa el contenido de la investigación.
Fuente de financiamiento: No se contó con fuentes de financiamiento.
Declaración de conflicto de intereses: Autores declaran no tener conflicto de interés.
Declaración de originalidad: El estudio no ha sido enviado a otra revista científica nacional o internacional.
Declaración de ética: Se establece que los autores respetaron durante su investigación los principios éticos de la Asociación Médica Mundial y la declaración de Helsinki.
Cesión de derechos: Se cede los derechos de propiedad intelectual del artículo a la Revista Chilena de Anestesiología.
-
Referencias
1. Marshall K, McLaughlin K. Pain Management in Thoracic Surgery [Internet]. Thorac Surg Clin. 2020 Aug;30(3):339–46. [cited 2025 Apr 10] Available from: https://www.sciencedirect.com/science/article/abs/pii/S1547412720300256 https://doi.org/10.1016/j.thorsurg.2020.03.001 PMID:32593366
2. Helander EM, Webb MP, Kendrick J, Montet T, Kaye AJ, Cornett EM, et al. PECS, serratus plane, erector spinae, and paravertebral blocks: A comprehensive review. Best Pract Res Clin Anaesthesiol. 2019 Dec;33(4):573–81. https://doi.org/10.1016/j.bpa.2019.07.003 PMID:31791572
3. Vas L, Naik V, Patil B, Sanzgiri S. Tunnelling of caudal epidural catheters in infants. Paediatric Anaesthesia [Internet]. 2000 Feb 1 [cited 2025 Abr 10];10(2):149–54. Available from: /doi/pdf/https://doi.org/10.1046/j.1460-9592.2000.00442.x.
4. Kumar N, Chambers WA, Harmer M. Tunnelling epidural catheters: A worthwhile exercise? Anaesthesia [Internet]. 2000 Jul 1 [cited 2025 Abr 12];55(7):625–6. Available from: /doi/pdf/https://doi.org/10.1046/j.1365-2044.2000.01645.x.
5. Muñoz F, Cubillos J, Bonilla AJ, Chin KJ. Erector spinae plane block for postoperative analgesia in pediatric oncological thoracic surgery. Can J Anaesth. 2017 Aug;64(8):880–2. https://doi.org/10.1007/s12630-017-0894-0 PMID:28447318
6. Rawal N. Current issues in postoperative pain management [Internet]. Eur J Anaesthesiol. 2016 Mar;33(3):160–71. [cited 2025 Apr 15] Available from: https://pubmed.ncbi.nlm.nih.gov/26509324/ https://doi.org/10.1097/EJA.0000000000000366 PMID:26509324
7. Chow TK. PROSPECT guidelines no longer recommend thoracic epidural analgesia for video-assisted thoracoscopic surgery [Internet]. Anaesthesia. 2022 Aug;77(8):937. [cited 2025 Apr 15] Available from: https://pubmed.ncbi.nlm.nih.gov/35319780/ https://doi.org/10.1111/anae.15722 PMID:35319780
8. Feray S, Lubach J, Joshi GP, Bonnet F, van de Velde M, Joshi GP, et al. PROSPECT guidelines for video-assisted thoracoscopic surgery: a systematic review and procedure-specific postoperative pain management recommendations Anaesthesia [Internet]. 2022 Mar 1 [cited 2025 Abr 20];77(3):311–25. Available from: /doi/pdf/https://doi.org/10.1111/anae.15609.
9. Forero M, Adhikary SD, Lopez H, Tsui C, Chin KJ. The erector spinae plane block a novel analgesic technique in thoracic neuropathic pain [Internet]. Reg Anesth Pain Med. 2016;41(5):621–7. [cited 2025 Apr 20] Available from: https://pubmed.ncbi.nlm.nih.gov/27501016/ https://doi.org/10.1097/AAP.0000000000000451 PMID:27501016
10. Singh S, Andaleeb R, Lalin D. Can ultrasound-guided erector spinae plane block replace thoracic epidural analgesia for postoperative analgesia in pediatric patients undergoing thoracotomy? A prospective randomized controlled trial [Internet]. Ann Card Anaesth. 2022;25(4):429–34. [cited 2025 Apr 24] Available from: https://pubmed.ncbi.nlm.nih.gov/36254906/ https://doi.org/10.4103/aca.aca_269_20 PMID:36254906
11. Akram U, Nadeem ZA, Ashfaq H, Fatima E, Ashraf H, Raza MA, et al. Intraoperative ketamine and pain after video-assisted thoracoscopic surgery (VATS): A systematic review and meta-analysis [Internet]. Anaesth Crit Care Pain Med. 2024 Dec;43(6):101444. [cited 2025 May 02] Available from: https://pubmed.ncbi.nlm.nih.gov/39419346/ https://doi.org/10.1016/j.accpm.2024.101444 PMID:39419346
12. Vittinghoff M, Lönnqvist PA, Mossetti V, Heschl S, Simic D, Colovic V, et al. Postoperative pain management in children: Guidance from the pain committee of the European Society for Paediatric Anaesthesiology (ESPA Pain Management Ladder Initiative) [Internet]. Paediatr Anaesth. 2018 Jun;28(6):493–506. [cited 2025 May 03] Available from: https://pubmed.ncbi.nlm.nih.gov/29635764/ https://doi.org/10.1111/pan.13373 PMID:29635764
13. Mossetti V, Ivani G. Controversial issues in pediatric regional anesthesia. Pediatric Anesthesia [Internet]. 2012 Jan 1 [cited 2025 May 05];22(1):109–14. Available from: /doi/pdf/https://doi.org/10.1111/j.1460-9592.2011.03655.x.
14. Lucente M, Ragonesi G, Sanguigni M, Sbaraglia F, Vergari A, Lamacchia R, et al. Erector spinae plane block in children: a narrative review. Korean J Anesthesiol. 2022 Dec;75(6):473–86. https://doi.org/10.4097/kja.22279 PMID:35790215
15. Aksu C, Gurkan Y, Aksu C, Gurkan Y. Defining the Indications and Levels of Erector Spinae Plane Block in Pediatric Patients: A Retrospective Study of Our Current Experience [Internet]. Cureus. 2019 Aug;11(8):e5348. [cited 2025 May 09] Available from: https://www.cureus.com/articles/22205-defining-the-indications-and-levels-of-erector-spinae-plane-block-in-pediatric-patients-a-retrospective-study-of-our-current-experience https://doi.org/10.7759/cureus.5348 PMID:31602352
16. Fiorelli S, Leopizzi G, Menna C, Teodonio L, Ibrahim M, Rendina EA, et al. Ultrasound-Guided Erector Spinae Plane Block Versus Intercostal Nerve Block for Post-Minithoracotomy Acute Pain Management: A Randomized Controlled Trial [Internet]. J Cardiothorac Vasc Anesth. 2020 Sep;34(9):2421–9. [cited 2025 May 10] Available from: https://www.jcvaonline.com/action/showFullText?pii=S1053077020300872 https://doi.org/10.1053/j.jvca.2020.01.026 PMID:32144056
17. Bliss DP Jr, Strandness TB, Derderian SC, Kaizer AM, Partrick DA. Ultrasound-guided erector spinae plane block versus thoracic epidural analgesia: postoperative pain management after Nuss repair for pectus excavatum [Internet]. J Pediatr Surg. 2022 Feb;57(2):207–12. [cited 2025 May 10] Available from: https://www.sciencedirect.com/science/article/abs/pii/S002234682100748X https://doi.org/10.1016/j.jpedsurg.2021.10.030 PMID:34949445
18. Gonzalez KW, Dalton BG, Millspaugh DL, Thomas PG, St Peter SD. Epidural versus Patient-Controlled Analgesia after Pediatric Thoracotomy for Malignancy: A Preliminary Review. European journal of pediatric surgery : official journal of Austrian Association of Pediatric Surgery. [et al] = [Internet]. Z Kinderchir. 2016 Aug;26(4):340–3. [cited 2025 May 13] Available from: http://www.thieme-connect.com/products/ejournals/html/10.1055/s-0035-1554805
19. Tsui BC, Esfahanian M, Lin C, Policy J, Vorhies J. Moving toward patients being pain- and spasm-free after pediatric scoliosis surgery by using bilateral surgically-placed erector spinae plane catheters. Can J Anaesth. 2020 May;67(5):621–2. [cited 2025 May 10] Available from: https://link.springer.com/article/10.1007/s12630-019-01543-0 https://doi.org/10.1007/s12630-019-01543-0 PMID:31776896
20. Kaushal B, Chauhan S, Magoon R, Krishna NS, Saini K, Bhoi D, et al. Efficacy of Bilateral Erector Spinae Plane Block in Management of Acute Postoperative Surgical Pain After Pediatric Cardiac Surgeries Through a Midline Sternotomy [Internet]. J Cardiothorac Vasc Anesth. 2020 Apr;34(4):981–6. [cited 2025 May 14] Available from: https://www.sciencedirect.com/science/article/abs/pii/S1053077019308304 https://doi.org/10.1053/j.jvca.2019.08.009 PMID:31515190
21. Moore RP, Liu CJ, George P, Welch TP, AuBuchon JD, Jiao Y, et al. Early experiences with the use of continuous erector spinae plane blockade for the provision of perioperative analgesia for pediatric liver transplant recipients [Internet]. Reg Anesth Pain Med. 2019 Apr;44(6):679–82. [cited 2025 May 14] Available from: https://pubmed.ncbi.nlm.nih.gov/30992412/ https://doi.org/10.1136/rapm-2018-100253 PMID:30992412
22. Abduallah MA, Al-Ahwal LA, Ahmed SA. Effect of erector spinae plane block on postoperative analgesia after pediatric hip surgery: Randomized controlled study. Pain Practice [Internet]. 2022 Apr 1 [cited 2025 May 16];22(4):440–6. Available from: /doi/pdf/https://doi.org/10.1111/papr.13099.
23. Khidr AM, Senturk M, El-Tahan MR. Impact of regional analgesia techniques on the long-term clinical outcomes following thoracic surgery [Internet]. Saudi J Anaesth. 2021;15(3):335–40. [cited 2025 May 16] Available from: https://pubmed.ncbi.nlm.nih.gov/34764840/ https://doi.org/10.4103/sja.sja_1178_20 PMID:34764840
24. Meyenfeldt EM, van Nassau F, de Betue CT, Barberio L, Schreurs WH, Marres GM, et al. Implementing an enhanced recovery after thoracic surgery programme in the Netherlands: a qualitative study investigating facilitators and barriers for implementation [Internet]. BMJ Open. 2022 Jan;12(1):e051513. [cited 2025 May 18] Available from: https://pubmed.ncbi.nlm.nih.gov/34987041/ https://doi.org/10.1136/bmjopen-2021-051513 PMID:34987041
25. Borys M, Żurek S, Kurowicki A, Horeczy B, Bielina B, Sejboth J, et al. Implementation of Enhanced Recovery After Surgery (ERAS) protocol in off-pump coronary artery bypass graft surgery. A prospective cohort feasibility study [Internet]. Anaesthesiol Intensive Ther. 2020;52(1):10–4. [cited 2025 May 20] Available from: https://pubmed.ncbi.nlm.nih.gov/32090310/ https://doi.org/10.5114/ait.2020.93160 PMID:32090310
26. Wolf AR. Effects of regional analgesia on stress responses to pediatric surgery. Pediatric Anesthesia [Internet]. 2012 Jan 1 [cited 2025 May 24];22(1):19–24. Available from: /doi/pdf/https://doi.org/10.1111/j.1460-9592.2011.03714.x.
27. Crellin DJ, Harrison D, Santamaria N, Huque H, Babl FE. The Psychometric Properties of the FLACC Scale Used to Assess Procedural Pain. J Pain. 2018 Aug;19(8):862–72. https://doi.org/10.1016/j.jpain.2018.02.013 PMID:29551662
28. Urits I, Charipova K, Gress K, Laughlin P, Orhurhu V, Kaye AD, et al. Expanding Role of the Erector Spinae Plane Block for Postoperative and Chronic Pain Management [Internet]. Curr Pain Headache Rep. 2019 Aug;23(10):71. [cited 2025 Jun 20] Available from: https://link.springer.com/article/10.1007/s11916-019-0812-y https://doi.org/10.1007/s11916-019-0812-y PMID:31372769
29. Aziz M, Mukhdomi J. National Library of Medicine. 2023 [cited 2025 Jun 20]. Thoracic Paravertebral Block – StatPearls – NCBI Bookshelf. Available from: https://www.ncbi.nlm.nih.gov/books/NBK570560/
30. Ivanusic J, Konishi Y, Barrington MJ. A Cadaveric Study Investigating the Mechanism of Action of Erector Spinae Blockade [Internet]. Reg Anesth Pain Med. 2018 Aug;43(6):567–71. [cited 2025 Jun 20] Available from: https://pubmed.ncbi.nlm.nih.gov/29746445/ https://doi.org/10.1097/AAP.0000000000000789 PMID:29746445
31. Nachiyunde B, Lam L. The efficacy of different modes of analgesia in postoperative pain management and early mobilization in postoperative cardiac surgical patients: A systematic review [Internet]. Ann Card Anaesth. 2018;21(4):363–70. [cited 2025 Jun 21] Available from: https://pubmed.ncbi.nlm.nih.gov/30333328/ https://doi.org/10.4103/aca.ACA_186_17 PMID:30333328
32. Rawal N. Current issues in postoperative pain management [Internet]. Eur J Anaesthesiol. 2016 Mar;33(3):160–71. [cited 2025 Jun 22] Available from: https://pubmed.ncbi.nlm.nih.gov/26509324/ https://doi.org/10.1097/EJA.0000000000000366 PMID:26509324
33. Morimoto Y. Current status of the erector spinae plane block. Anaesthesia, Pain & Intensive Care [Internet]. 2021 Feb 2 [cited 2025 Jun 22];25(1):83-87-83–7. Available from: https://www.apicareonline.com/index.php/APIC/article/view/1435/2308 https://doi.org/10.35975/apic.v25i1.1435.
34. Govender S, Mohr D, Bosenberg A, Van Schoor AN. A cadaveric study of the erector spinae plane block in a neonatal sample [Internet]. Reg Anesth Pain Med. 2020 May;45(5):386–8. [cited 2025 Jun 18] Available from: https://pubmed.ncbi.nlm.nih.gov/32047107/ https://doi.org/10.1136/rapm-2019-100985 PMID:32047107
35. Macaire P, Ho N, Nguyen V, Phan Van H, Dinh Nguyen Thien K, Bringuier S, et al. Bilateral ultrasound-guided thoracic erector spinae plane blocks using a programmed intermittent bolus improve opioid-sparing postoperative analgesia in pediatric patients after open cardiac surgery: a randomized, double-blind, placebo-controlled trial [Internet]. Reg Anesth Pain Med. 2020 Oct;45(10):805–12. [cited 2025 Jun 18] Available from: https://pubmed.ncbi.nlm.nih.gov/32817407/ https://doi.org/10.1136/rapm-2020-101496 PMID:32817407
36. Schoenfeldt J, Guffey R, Fingerman M. Cadaveric study investigating the mechanism of action of erector spinae blockade [Internet]. Reg Anesth Pain Med. 2019 Jan;44(2):280. [cited 2025 Jun 24] Available from: https://pubmed.ncbi.nlm.nih.gov/30635502/ https://doi.org/10.1136/rapm-2018-100190 PMID:30635502
37. Schwartzmann A, Peng P, Maciel MA, Alcarraz P, Gonzalez X, Forero M. A magnetic resonance imaging study of local anesthetic spread in patients receiving an erector spinae plane block. Can J Anaesth. 2020 Aug;67(8):942–8. [cited 2025 Jun 24] Available from: https://link.springer.com/article/10.1007/s12630-020-01613-8 https://doi.org/10.1007/s12630-020-01613-8 PMID:32152885
38. Bryskin RB, Robie DK, Mansfield FM, Freid EB, Sukumvanich S. Introduction of a novel ultrasound-guided extrathoracic sub-paraspinal block for control of perioperative pain in Nuss procedure patients [Internet]. J Pediatr Surg. 2017 Mar;52(3):484–91. [cited 2025 Jul 02] Available from: https://www.sciencedirect.com/science/article/abs/pii/S0022346816304535 https://doi.org/10.1016/j.jpedsurg.2016.09.065 PMID:27810148
39. Çiftçi B, Ekinci M. Ultrasound-guided single shot preemptive erector spinae plane block for thoracic surgery in a pediatric patient [Internet]. Agri. 2020 Jan;32(1):58–9. [cited 2025 Jul 05] https://doi.org/10.14744/agri.2019.57778 PMID:32030702
40. Janssen N, Daemen JH, Franssen AJ, van Polen EJ, van Roozendaal LM, Hulsewé KW, et al. Intercostal nerve cryoablation versus thoracic epidural analgesia for minimal invasive Nuss repair of pectus excavatum: a protocol for a randomised clinical trial (ICE trial). BMJ Open. 2024 Mar;14(3):e081392. https://doi.org/10.1136/bmjopen-2023-081392 PMID:38531584
ORCID